潘天寿|鉴定何为?从辨真伪到守护人民的美术记忆

文化是民族的根脉,创新是发展的引擎。关于文化传承发展的重要论述中明确指出,文化工作者要坚守中华文化立场,立足当代中国现实,让文艺创作成为展现民族精神、凝聚时代力量的重要载体。这一重要论断,为我们系统梳理与传承中华优秀艺术遗产提供了根本遵循,也赋予了一项兼具学术深度与时代价值的实践课题——潘天寿艺术的鉴定与研究——以鲜明的文化自觉与历史担当。
对潘天寿艺术的鉴定,传统路径多聚焦于作品真伪的考证、艺术市场的规范及艺术史坐标的定位。然而,在文化自信提升的战略背景下,其意义已超越学术范畴:它是对一位以“强其骨”为艺术追求、以“为民族艺术立命”为使命的艺术巨匠所绘就的"人民美术记忆"的深度挖掘、系统整理与当代激活。潘天寿的艺术,根植于中国山水画与花鸟画的深厚传统,以"不似之似"的造型理念与"一味霸悍"的笔墨精神,将自然物象升华为具有强烈民族气魄的艺术符号。他的作品,不仅是个人艺术语言的巅峰呈现,更是二十世纪中国社会文化转型与民族精神图谱的生动写照。
这既是一项需要严谨治学态度的学术工程,要求我们在艺术史的坐标系中精准定位其风格特征与艺术贡献;更是一项承载文化使命的历史任务,敦促我们以高度的文化自觉,让这份珍贵的艺术遗产真正成为滋养当代审美、坚定文化自信、推动中华文化创造性发展的鲜活资源。通过系统研究与科学鉴定,我们不仅能够完整传承潘天寿的艺术精髓,更能为构建具有中国精神、中国气派的现代艺术体系提供来自艺术史的深层滋养与理论支撑,让传统艺术在当代焕发新的生机。

一、 记忆图谱构建论:真迹作为“可溯源”的人民美术记忆基石
“每件潘天寿真迹皆是一座可溯源的记忆基石。”这一论断,深刻揭示了“人民美术记忆库”构建的核心内涵。它意味着对潘天寿艺术的保护,正从传统的真伪鉴定与简单收藏,迈向构建数字时代的记忆图谱新征程。
从“鉴真库”到“记忆库”:数字化的记忆重塑
传统鉴定与收藏模式搭建起的是“中国书画鉴真库”,其核心聚焦于甄别作品真伪,着重保存物质层面的书画实体。而“记忆库”的构建,则要求对潘天寿作品展开全方位、高精度的数字化采集。其目标不只是记录作品的尺寸、材质、色彩等物理信息,更要深入挖掘作品背后潜藏的“文化记忆”与“情感符号”。对于潘天寿的真迹而言,采集的并非仅仅是一幅画作的图像,更是其笔墨间所承载的、融合了传统山水意境与时代精神追求的独特文化记忆单元。例如,他笔下的山川、松石,每一处皴擦、每一抹渲染,都蕴含着对祖国山河的热爱与对民族精神的深刻诠释,这些元素共同构成了潘天寿艺术独特的记忆标识。
基石的串联与激活:标准构建与数据整合
记忆基石的价值在于相互串联与激活。建设“记忆库”的关键,在于构建统一的美术记忆数据标准,借助底层数据整合系统,将孤立的作品数据与艺术家的创作历程、风格演变、师承脉络、社会文化语境等多维度信息进行结构化整合与标注。以潘天寿为例,通过对其不同阶段作品的数字化采集与数据整合,我们能够清晰地看到他从师法传统到突破创新、形成个人雄浑奇崛风格的转变轨迹,以及这种转变与当时社会文化环境的紧密关联。这种数据整合不仅有助于我们更全面地理解潘天寿的艺术成就,更能激活其作品背后的记忆价值,让观众在欣赏作品的同时,感受到艺术与历史、文化的深度交融与共鸣。
二、 笔意情感学:解码真迹笔墨中的“人民情感”密钥
在构建物理与数字记忆标准的同时,对潘天寿艺术“人民性”的深度阐释,需要深入到笔意情感学的层面。其真迹的每一笔笔意,都是他对生活热爱、对人民关怀的情感密钥。
笔意即心声:真迹中的情感波澜
潘天寿的绘画笔意,是其内心情感最真实的流露。他早年作品中的笔意含蓄内敛,多表现出对传统文化的敬畏与对艺术探索的执着;随着阅历的丰富和艺术境界的提升,其笔意逐渐变得豪放洒脱、刚劲有力,展现出对生活的深刻洞察与对民族精神的弘扬。尤为值得一提的是,他在一些作品中的即兴创作笔意,更是情感的真实写照。在《松鹰图》中,他以苍劲的笔意勾勒出松树的挺拔与雄鹰的矫健,仿佛能让人感受到一种不屈不挠的精神力量;而在《雨后千山铁铸成》里,那雄浑的笔意将雨后山峦的磅礴气势展现得淋漓尽致,让人感受到大自然的壮美与生命的顽强。这些笔意,绝非简单的形式表现,而是潘天寿对生活细致观察与深刻感悟的情感直接抒发,是他“以画抒情,以情动人”艺术理念的生动体现。

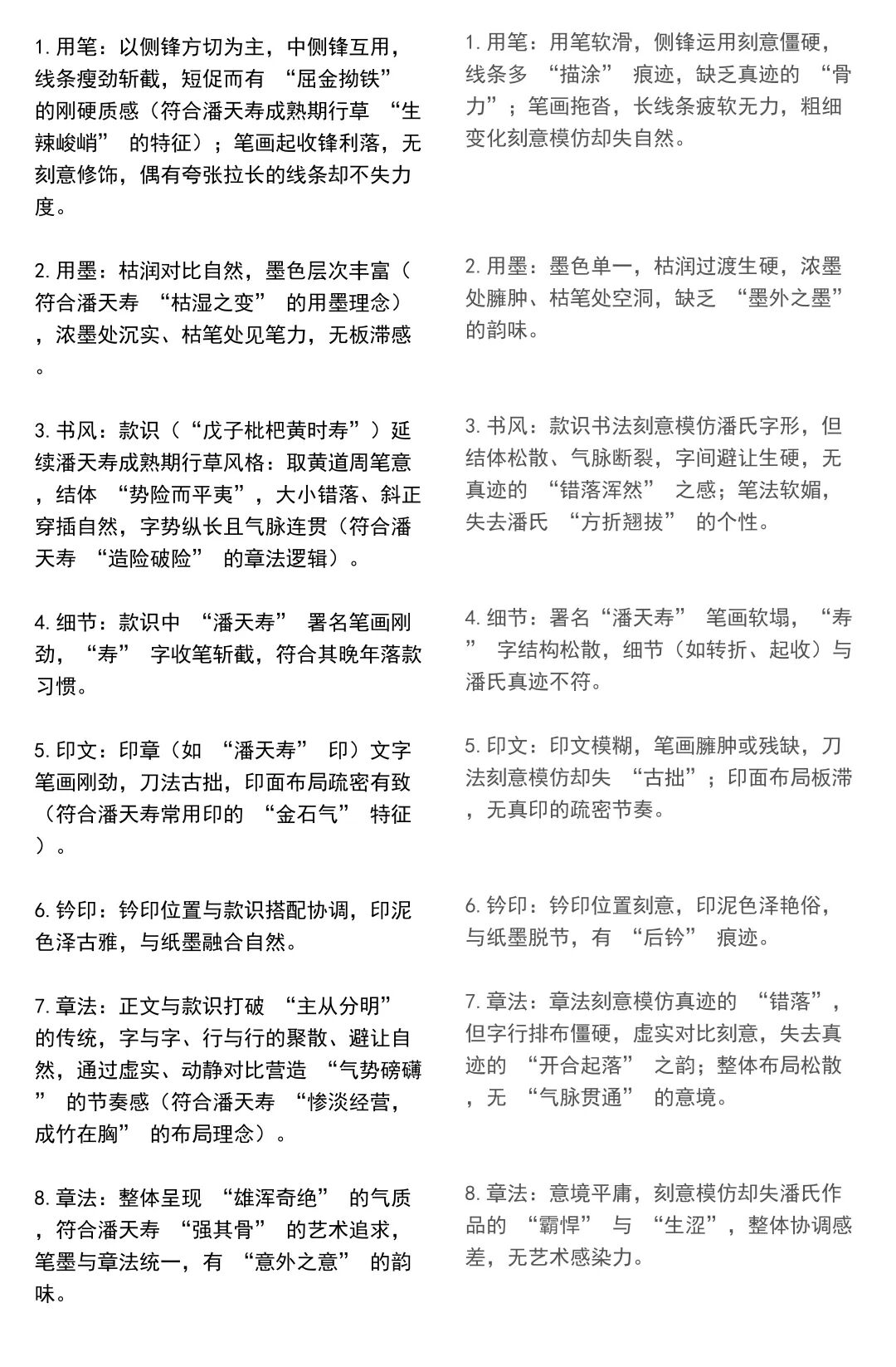
潘天寿《书法》真迹

潘天寿《书法》伪作



潘天寿 《书法》
113×31cm
款识:戊子枇杷黄时寿
钤印:潘天寿
三、 真迹的魅力:确真性作为文化传承与国际交流的支撑
一件确真无疑、饱含人民性记忆的潘天寿作品,其影响力在国内是文化传承的纽带,在国际上则是文化交流的桥梁。
民族文化的传承纽带
潘天寿将传统山水画与现代审美观念相结合,以独特的艺术语言展现了人民的精神世界与文化追求。他的作品让广大民众在欣赏艺术的同时,感受到传统文化的深厚底蕴与民族精神的强大力量。这种共鸣,建立在作品“确真”的基础之上——我们确信,这些作品所传达的美好情感与文化价值,真正源自人民的生活实践,并能够代代相传。例如,他笔下的梅花,不仅展现了梅花的傲雪凌霜,更赋予了其坚韧不拔、自强不息的精神寓意,成为民族文化传承的重要象征。
国际舞台上的文化使者
真迹所携带的“确真性”与完整的“记忆信息”,使其成为国际文化交流中最具说服力的文化使者。近年来,潘天寿作品在国际上的展览与交流活动日益频繁。在一次国际艺术展览中,潘天寿的作品吸引了众多海外观众的目光。他们被作品中豪放的笔意、雄浑的气势和独特的东方韵味所打动。一位外国艺术评论家指出,潘天寿的作品“将中国传统山水画的神韵与现代艺术的表现手法巧妙融合,展现出独特的艺术魅力”。正是真迹中无可置疑的艺术价值,让海外观众能够跨越文化差异,感受到中国艺术的博大精深。这种基于真确艺术价值的交流,超越了表面的猎奇,实现了深层次的文化理解与情感共鸣,为中国文化的国际传播增添了绚丽的色彩。
(作者系:中央美术学院教授、中国美术家协会理事)
参考文献:
1.《潘天寿画集》(上海人民美术出版社,1963年),吴茀之作序,收录潘天寿不同时期代表作,全面展示其 "一味霸悍" 的艺术风格与构图特色,是研究潘天寿艺术创作的重要视觉文献 。
2.《潘天寿常用印集》(浙江美术学院西湖艺苑,1977年),收录潘天寿常用印章,展示其篆刻艺术成就,印章风格雄浑大气,与绘画风格相得益彰,是研究潘天寿书画印一体艺术的重要资料。
3.《潘天寿书画集》(上下册)(人民美术出版社,1982年),全面收录潘天寿书画作品,上册收录 165 幅作品,下册收录 154 幅作品,涵盖花鸟、山水、人物等题材,附详细作品说明。
4.《潘天寿书画集》(新版)(浙江人民美术出版社,1996年),重新整理潘天寿书画作品,分类更系统,图版更清晰,增加部分未公开作品,是研究潘天寿艺术的权威画集之一。
5.《潘天寿论艺》(上海书画出版社,2010年),汇编潘天寿艺术理论著作与言论,结合其作品图片,图文并茂地展现潘天寿的艺术思想与创作实践。
责任编辑:王生志
|