
报告人:刘忠 美国斯坦福大学博士后研究员、教授,原大成律师事务所高级合伙人,执业律师,中国政法大学研究生院兼职教授,对外经贸大学兼职教授
日期:2026年3月25日
呈报:全国人民代表大会宪法和法律委员会

摘要
2026年3月,《金融法(草案)》(以下简称“草案”)正式面向社会公开征求意见并正式亮相,标志着我国金融法治建设迈入统合立法的全新发展阶段。草案系统吸收了全球金融危机后国际金融监管的成熟经验,明确确立了监管全覆盖、穿透式监管、“货币政策+宏观审慎”双支柱框架等核心监管原则,并创新性地将党的领导、金融文化建设、数字人民币法定地位等中国特色制度安排写入法律条文,彰显了中国特色金融发展道路的制度优势。
然而,通过对草案文本的逐章逐款深入研判,结合美国、欧盟、德国、日本、韩国等主要经济体金融立法的比较分析,同时参考我国金融监管实践与司法实践经验,本文认为,草案在金融商品统合规制、风险处置与司法程序衔接、监管权力配置三大核心领域仍存在深层制度缺陷。若不能妥善破解这些难题,可能导致法律在实施过程中出现“监管真空”与“处置失灵”的风险,难以充分发挥其作为金融领域基础性、统领性法律的核心作用。本文旨在系统剖析上述问题根源,合理借鉴国际成熟立法经验,结合我国金融发展实际提出针对性的修改完善意见,以期为全国人大立法工作提供务实参考。
一、引言:金融统合立法的时代使命与国际坐标
金融是国民经济的血脉,法治是金融行稳致远的根本基石。随着我国金融市场规模持续扩大、金融创新不断深化,各类金融业态交叉融合趋势日益明显,长期以来我国遵循的“分业立法、单行法主导”的金融法治格局,已难以适应金融业综合经营发展的现实需求。规则碎片化、监管套利频发、风险处置流程不畅等突出问题,严重制约了金融服务实体经济的质效,制定一部统摄全行业的上位法,构建系统完备的金融法治体系,已成为推进金融强国建设的迫切需求。
放眼全球,后金融危机时代,主要经济体均不同程度地推进了金融立法的综合化、集约化进程。美国1999年《金融服务现代化法》打破分业经营壁垒,英国2000年《金融服务与市场法》确立统一监管框架,欧盟2004年《金融工具市场指令》(MiFID)构建金融商品横向规制体系,日本2006年《金融商品交易法》、韩国2007年《资本市场法》均实现了从纵向行业规制向横向功能规制的转型,这些立法实践为我国制定金融法提供了重要的国际参照。
需要明确的是,法律移植必须立足本土实际、契合国情需求。中国金融法制的完善,既需要积极借鉴国际成熟经验,更需要基于中国特色社HUI主义制度优势进行创造性转化、创新性发展。本文在充分肯定和尊重草案中国特色创新成果的前提下,聚焦草案中仍需完善的制度细节,深入剖析问题、提出可行建议,以期为构建更加科学、安全、公平、高效的中国特色金融法律体系贡献智识力量。

二、国际金融立法的成熟经验与理论支撑
(一)美国:从多头监管到系统性风险防控的制度重构
2008年全球金融危机充分暴露了美国多头功能性监管模式的严重弊端——监管缺位与监管重叠并存、系统性风险防控机制缺失,最终导致风险快速传导蔓延。以此为深刻鉴戒,美国于2010年出台《多德-弗兰克华尔街改革与消费者保护法案》,实施了自“大萧条”以来最彻底的金融监管改革,构建起系统性风险防控的全新框架。
该法案的核心贡献集中体现在四个方面:一是建立金融稳定监督委员会(FSOC),明确其识别、评估和应对系统性风险的核心职责,有效填补了跨业态、跨市场的监管空白;二是创设有序清算机制(OLA),专门针对大型系统性重要金融机构的破产处置问题,建立独立于传统破产法的特殊处置程序,着力破解“大而不倒”的行业痛点;三是设立消费者金融保护署(CFPB),将金融消费者保护从“监管导向”转向“权利导向”,强化消费者权益的司法救济渠道;四是强化美联储的系统性风险监管职能,将对冲基金、大型保险公司等此前游离于监管之外的机构纳入统一监管范围,实现监管全覆盖。
美国经验的核心启示在于:金融立法必须构建系统性风险防控的顶层设计,明确处置机构的法定权责与履职工具,同时兼顾监管效率与消费者权益保护,建立健全可操作、可落地的司法救济机制。
(二)欧盟:金融商品统合立法的典范与实践路径
欧盟于2004年颁布的《金融工具市场指令》(MiFID),开创了横向统合规制金融商品的立法先河,其立法理念与制度设计对全球金融统合立法产生了深远影响。该指令以列举式方式明确统合了金融工具的范围,涵盖集合投资计划单位、各类衍生品等,要求各成员国将其转化为国内法,确保欧盟内部金融市场的监管协同。
MiFID的核心创新体现在三个维度:一是确立“以投资服务为中心”的监管逻辑,打破传统银行、证券、保险等业态壁垒,将不同金融业态中具有投资性质的业务纳入统一规制范围,实现功能监管的全覆盖;二是强化投资者保护力度,明确要求金融机构在向客户推荐金融产品时,必须充分评估客户的风险承受能力与投资适合性,杜绝误导性销售;三是建立跨境监管协调机制,通过欧盟层面的监管协同,打破成员国之间的监管壁垒,促进欧盟内部金融市场的一体化发展。
欧盟经验的核心启示在于:金融立法应彻底实现从机构监管向功能监管的转型,以“金融商品”或“金融投资商品”为核心概念,统合所有具有投资性质的金融活动,避免因法律概念割裂、业态划分过细导致的监管真空与监管套利。
(三)德国:行政处置与司法程序的有序衔接机制
德国金融体系以全能银行为核心主体,形成了独具特色的统一监管模式。其中,联邦金融监管局(BaFin)负责对所有金融机构实施统一监督,德意志联邦银行主导货币政策制定与执行,金融稳定委员会承担宏观审慎监管职能,三者分工明确、协同高效,构成了德国金融监管的核心框架。
德国金融机构风险处置的核心制度是2010年颁布的《信贷机构重整法》(KredReorgG),该法为信贷机构量身设计了“整顿—重整”双轨处置程序,实现了行政处置与司法程序的有机衔接:整顿程序由金融机构主动启动,需向联邦金融监管局提交申请及详细整顿方案,通过内部自救化解风险;重整程序则适用于整顿失败或面临系统性风险的机构,由监管机构向法院申请启动,法院主导重整过程,允许重整方案对债权人、股东的权利进行合理调整,兼顾风险化解与各方权益保护。
德国经验的核心启示在于:金融风险处置应构建“行政程序—司法程序”的双轨衔接机制,充分发挥司法机关在金融风险化解中的主导作用,探索设立专业金融机构破产审判机构,实现行政处置的效率优势与司法程序的公正优势有机统一,降低风险处置成本。
(四)日本与韩国:金融商品统合立法的东亚实践与启示
日本2006年《金融商品交易法》是东亚地区金融统合立法的里程碑式成果,该法打破了传统“有价证券”概念的局限,将其范围扩大至集合投资计划份额、信托受益权等各类具有投资性质的金融产品,建立了统一的投资者保护规则,实现了金融商品的统合规制。
韩国2007年《资本市场法》则在日本立法基础上进一步完善,以“金融投资商品”这一高度概括的术语,整合了所有具有投资性质的金融商品,涵盖传统证券、衍生品、集合投资产品等,采用“负面清单”模式,除法律明确排除的品种外,所有具有投资性质的金融工具均纳入规制范围,充分体现了“实质重于形式”的立法理念,有效覆盖了各类金融创新产品。
韩中比较研究显示,两国在金融立法和监管机制上虽存在地域与制度差异,但2008年全球金融危机后,均呈现出加强金融消费者保护、推进金融统合监管的趋同态势。韩国经验的核心启示在于:金融立法应明确确立“金融投资商品”的统一法律概念,以功能监管彻底替代机构监管,同时建立专门的金融消费者保护制度,强化消费者权益的全方位保障。
(五)域外立法的理论支撑
上述国际立法实践的背后,蕴含着一系列成熟的法律经济学理论,为我国金融法草案的完善提供了重要的理论指引:
1. 监管捕获理论:历史上的多次金融危机,在相当程度上是监管捕获的产物——监管机构在长期与监管对象的互动中,可能不自觉地倾向于维护监管对象的利益,而非坚守公共利益导向。因此,金融立法应通过明确的制度设计,缓解监管捕获问题,明确处置机构的法定职责与程序约束,强化监管问责机制。
2. 路径依赖理论:法律制度的变革往往受制于历史经验形成的路径依赖。我国长期实行分业监管体制,相关立法与监管实践形成了固定惯性,当前金融立法需主动超越这种历史惯性,推动监管模式从机构监管向功能监管转型,实现金融法治的与时俱进。
3. 公共选择理论:不同处置机构之间的权限配置,本质上涉及机构竞争与利益冲突。金融立法应通盘考虑风险处置制度的建构目标,合理平衡监管机构、金融机构、投资者、债权人等不同主体之间的利益关系,避免因权限划分不清导致的监管内耗。
4. 系统性风险理论:现代金融体系具有高度关联性,风险呈现“点—线—面”的快速传递路径,单一机构、单一业态的风险可能快速扩散为系统性风险。因此,必须建立覆盖所有可能危及金融稳定机构的统一风险处置机制,实现风险的早识别、早预警、早处置。

三、草案的核心进步与存在的深层缺陷
(一)草案的积极贡献
作为我国金融领域的基础性、统领性立法,草案在诸多方面体现了中国特色与国际经验的有机结合,具有里程碑式的重要意义,其积极贡献主要体现在五个方面:
其一,确立了“管合法更要管非法”的法定原则,明确将所有金融活动纳入监管范围,彻底改写了此前以持牌机构为核心的监管逻辑,有效填补了非法金融活动的监管空白,为打击非法集资、非法放贷等违法金融行为提供了上位法依据。
其二,明确“货币政策+宏观审慎”双支柱框架的法定地位,将逆周期、跨周期调节等宏观调控措施纳入法律规范,为中国人民银行履行跨业态、跨市场的系统性风险防控职责提供了明确的上位法授权,强化了宏观审慎监管的法治保障。
其三,首创金融文化建设入法,将“培育和弘扬中国特色金融文化”写入总则,强化了金融法治的价值引导功能,推动金融机构坚守服务实体经济本源,树立合规经营、诚信自律的行业理念,体现了中国特色金融法治的创新突破。
其四,明确数字人民币与实物人民币同等的法定地位,清晰界定了数字人民币的发行、流通、管理规则,为数字人民币的全国推广、跨境应用扫清了法律障碍,顺应了数字金融发展的时代趋势。
其五,强化金融消费者保护力度,明确民事赔偿优先原则,支持投资者保护机构代表投资者提起集体诉讼,呼应了社会各界对中小投资者保护的迫切需求,为金融消费者维权提供了更便捷、更有力的法律途径。
(二)存在的深层制度缺陷
尽管草案取得了显著进步,但对照国际成熟立法经验、相关理论分析框架,以及我国金融监管与司法实践需求,草案在以下三个层面仍存在深层制度缺陷,需重点关注并加以完善:
缺陷一:金融商品统合规制的法律表达不足,功能监管转型不彻底
问题表现:草案虽然在监管范围上明确了“全覆盖”要求,但在核心法律概念上仍沿用“分业立法”的术语体系,未能确立“金融投资商品”或“金融商品”的统一法律概念,仍以银行、证券、保险、信托、金融控股公司等机构类型划分监管对象,未能实现从“机构监管”向“功能监管”的彻底转型。这种概念界定的局限性,可能导致实践中对各类新型金融产品、交叉性金融产品的定性困难,为监管套利留下空间。
理论分析:从国际经验来看,韩国《资本市场法》以“金融投资商品”这一高度概括的术语,整合了所有具有投资性质的金融产品,欧盟MiFID也以功能为导向统合金融工具范围,两者均通过统一的核心概念实现了功能监管的全覆盖。而我国草案仍沿用分业语境下的机构划分逻辑,本质上是分业监管思维的延续,与当前金融综合经营、交叉融合的发展趋势不相适应。
现实风险:随着金融创新的持续深化,集合投资产品、结构性产品、资产证券化产品等横跨多个行业的交叉性金融产品日益增多,若不能通过统一的法律概念进行统合规制,可能导致这类产品游离于有效监管之外,出现监管真空,进而引发跨业态风险传导。
缺陷二:风险处置与司法程序的衔接断裂,处置效率与公正性难以兼顾
问题表现:草案虽然建立了金融机构风险处置的基本规则,明确了“先内部救助、后外部救助”的处置原则,但在行政处置与司法破产程序的衔接方面,规则设计仍较为原则化、模糊化。具体而言,处置措施对既有金融合同(如衍生品交易主协议)的暂停权与豁免规则、行政处置程序与司法程序的转换条件、金融稳定保障基金在破产程序中的受偿顺位等关键问题,均未作出明确、可操作的规定,导致实践中难以有效衔接。
理论分析:德国《信贷机构重整法》构建的“整顿—重整”双轨衔接机制,实现了行政处置与司法程序的有序衔接;美国《多德-弗兰克法案》创设的有序清算机制,专门解决行政处置与司法破产的冲突问题,两者均为我国提供了成熟借鉴。而我国当前碎片化的风险处置规则,导致行政程序与司法程序定位不清、权责不明,衔接不畅的问题突出。
现实风险:结合包商银行、安邦保险等以往金融机构风险处置实践来看,目前普遍采用“行政性处置完毕后再进入司法破产清算”的模式,这种模式不仅行政成本高昂,而且程序效率较低,难以实现风险的快速化解与各方权益的公平保护。若草案不能明确建立行政处置与司法程序的衔接机制,未来面对类似风险处置场景时,仍可能面临同样的困境。同时,当前金融纠纷多元化解实践中“先行调解+司法确认”的成熟模式,也未在草案中得到充分体现,不利于风险的前端化解。
缺陷三:监管权力配置的路径依赖明显,跨部门协调机制缺失刚性
问题表现:草案虽然强化了中国人民银行的宏观审慎监管职能,但对于中国人民银行与国家金融监督管理总局之间的权力边界、协同协调机制、争议解决程序,规定仍较为原则化,缺乏可操作的具体规则。此外,地方金融组织的监管虽然被纳入统一规则体系,但中央与地方的监管职责划分仍不够细化,未能充分体现“中央统筹、地方协同”的监管要求。根据机构改革部署,国家金融监督管理总局已整合了央行部分金融消费者保护职责、证监会投资者保护职责,但草案未充分衔接这一改革成果,导致职责划分不够清晰。
理论分析:我国分业监管体制的形成,受历史路径依赖的深刻影响,金融监管和风险处置权限从央行逐步转移到专业监管机构,金融危机后虽有一定调整,但未实现根本性变革。美国金融稳定监督委员会(FSOC)、德国金融稳定委员会的设立经验表明,健全的跨部门协调机制是实现统一监管、防范系统性风险的重要制度保障。韩中比较研究也指出,两国金融立法在监管机制上虽存在差异,但加强跨部门协调、明确职能分工是共同发展趋势。
现实风险:若中国人民银行与国家金融监督管理总局的权力配置不够清晰、协调机制缺乏刚性,可能重现“监管竞次”或“监管真空”的问题,影响宏观审慎政策与微观行为监管的协同效果,难以形成监管合力。同时,中央与地方监管职责划分不清晰,可能导致地方金融监管权责不对等,出现监管不作为或过度监管的情况,不利于地方金融市场的健康发展。

四、修改完善的具体建议
基于上述问题分析,结合国际成熟立法经验与我国金融监管、司法实践需求,为推动草案进一步完善,增强其可操作性与实效性,提出以下具体修改建议:
(一)确立“金融投资商品”的统一法律概念,推动功能监管落地
建议新增条款(草案第一章“总则”):
“本法所称金融投资商品,是指具有投资性质、以获取收益为目的的各类金融工具,包括但不限于股票、债券、存托凭证、集合投资计划份额、信托受益权、资产管理产品、期货、期权、互换及其他衍生品,以及国务院金融管理部门认定的其他具有投资性质的金融工具。金融投资商品的具体范围由国务院金融管理部门根据实质重于形式的原则确定,动态调整并向社会公布。”
立法理由:确立“金融投资商品”的统一法律概念,借鉴韩国《资本市场法》和欧盟MiFID的立法经验,彻底打破分业立法的术语局限,推动监管模式从机构监管向功能监管转型,实现对各类具有投资性质的金融商品、金融活动的统合规制,有效避免因法律概念割裂导致的监管真空与监管套利,适应金融综合经营发展趋势。
(二)增设“风险处置与破产程序衔接”专章,完善双轨处置机制
建议新增条款(草案第X章“金融机构风险处置与市场退出”):
第X条(处置程序启动条件) 金融机构出现资本充足率不达标、流动性枯竭、无法清偿到期债务等法定风险情形的,金融管理部门可以依法启动行政处置程序。行政处置程序启动后,处置机构应当在三个月内完成风险状况评估,并根据评估结果决定是否转入司法重整或破产清算程序。
第X条(程序衔接规则) 行政处置程序与司法破产程序的衔接,适用以下规则:(一)行政接管、托管期限最长不得超过两年;期限届满未能恢复正常经营的,处置机构应当自期限届满之日起三十日内,向人民法院申请启动破产程序;(二)人民法院审理金融机构破产案件,可以指定行政处置机构为破产管理人,或者吸收处置机构工作人员进入管理人团队,保障处置工作的连续性;(三)行政处置期间对金融机构财产、合同的处理,在转入破产程序后继续有效,但损害债权人公平受偿权益的除外;(四)金融稳定保障基金在破产程序中的受偿顺位,由国务院金融管理部门会同最高人民法院另行规定,优先保障中小投资者合法权益;(五)推动金融纠纷多元化解,金融管理部门指导设立的金融消费纠纷调解组织,其调解协议经司法确认后具有强制执行效力,助力风险前端化解。
第X条(暂停权与豁免规则) 为维护金融市场稳定,防范风险跨市场传导,处置机构有权依法暂停金融机构与交易对手方之间金融合同的提前终止权利,暂停期限不得超过六个月;确需延长的,应当报国务院金融管理部门批准,延长期限不得超过三个月。暂停期间届满后,合同权利恢复行使。
立法理由:借鉴德国《信贷机构重整法》的双轨衔接机制和美国有序清算机制,结合我国包商银行、安邦保险等风险处置实践经验,明确行政处置与司法程序的衔接规则,填补金融机构市场退出环节的制度空白。同时,结合最高人民法院与国家金融监督管理总局联合推广的“先行调解+司法确认”模式,完善金融纠纷多元化解机制,降低风险处置成本、提升处置效率;为金融衍生品交易主协议等特殊合同设置暂停权与豁免规则,有效维护金融市场稳定性,实现行政处置效率与司法程序公正的有机统一。
(三)健全“双支柱”框架的协调机制,明确监管权力边界
建议修改条款(草案“监督管理”章节):
第X条(监管协调机制) 国家建立健全金融监督管理协调机制。国务院金融稳定发展委员会负责统筹协调货币政策和宏观审慎政策,审议金融领域重大风险处置方案,协调跨部门、跨区域监管事项,督促相关部门落实监管职责。
第X条(职能划分) 中国人民银行负责系统性金融风险监测、评估和宏观审慎管理,制定和实施宏观审慎政策工具,统筹推进金融基础设施建设。国家金融监督管理总局负责金融机构微观行为监管、金融消费者权益保护,整合落实原央行相关金融消费者保护职责及证监会投资者保护职责,负责地方金融组织的监督管理指导。地方人民政府金融监督管理部门在国家金融监督管理总局指导下,负责本行政区域内地方金融组织的具体监管工作,承担相应风险处置责任。
第X条(争议解决程序) 中国人民银行与国家金融监督管理总局在监管职责履行中发生争议的,应当首先自行协商解决;协商不成的,由国务院金融稳定发展委员会协调;协调仍不成的,报国务院决定。
立法理由:借鉴美国金融稳定监督委员会(FSOC)和德国金融稳定委员会的成熟经验,结合我国机构改革实际,建立刚性的监管协调机制和清晰的争议解决程序,明确中国人民银行与国家金融监督管理总局的权力边界,衔接机构改革后的职责配置,细化中央与地方的监管职责分工,确保“双支柱”框架有效运行,形成监管合力,防范监管真空与监管竞次问题。
(四)强化金融消费者保护的可诉性,完善维权保障机制
建议修改条款(草案“消费者权益保护”章节):
第X条(民事赔偿优先) 违法主体的财产不足以同时支付民事赔偿责任和缴纳罚款、罚金、违法所得的,应当优先用于承担民事赔偿责任,优先保障中小金融消费者的合法权益。
第X条(集体诉讼与示范判决) 金融消费者对金融机构侵害其合法权益的行为,有权依法向人民法院提起诉讼。投资者保护机构代表投资者提起集体诉讼的,人民法院应当依法受理,简化立案程序、降低维权成本。相关判决、裁定依法适用于所有同类投资者,实现“一案化解一片”的维权效果。
第X条(调解协议司法确认与小额纠纷快速解决) 国务院金融管理部门指导设立的金融消费纠纷调解组织,其调解协议经司法确认后具有强制执行效力。对于标的金额6万元以下的小额金融消费纠纷,无法达成调解的,调解组织可直接作出裁决,金融消费者认可的,金融机构必须执行。
第X条(信息披露与适合性管理) 金融机构销售金融投资商品,应当充分披露产品风险、收益特征、收费标准等关键信息,不得隐瞒或误导消费者;应当对消费者的风险承受能力进行评估,不得向消费者推荐超出其风险承受能力的产品。
立法理由:借鉴美国消费者金融保护署(CFPB)和韩国《金融消费者保护法》的经验,结合我国金融消费纠纷化解实践,将消费者保护从“监管导向”转向“权利导向”,赋予金融消费者可诉的司法救济权利。同时,吸收最高人民法院、国家金融监督管理总局发布的金融借贷纠纷调解典型案例经验,完善调解协议司法确认、小额纠纷快速解决机制,强化信息披露与适合性管理,切实降低消费者维权成本,全方位保障金融消费者合法权益。

五、结语
《金融法》的制定,是我国金融法治化进程中的里程碑事件,更是推进金融强国建设的重要法治保障。草案在监管全覆盖、双支柱框架、金融文化建设、数字人民币法定地位等方面的创新突破,充分体现了中国特色金融发展道路的制度优势,契合我国金融市场高质量发展的现实需求。
然而,法律的生命在于实施,法律的权威也在于实施。草案目前虽然在监管范围上实现了全覆盖,但在“金融商品统合规制”“风险处置与司法程序衔接”“监管权力配置”等深层次问题上,仍需借鉴国际成熟经验,结合我国金融监管、司法实践进行精细打磨。
我国金融立法应立足中国国情,警惕“现实错置”的谬误——不能简单照搬西方制度,而应基于中国金融市场的发展特点、社会治理模式,结合新时代“枫桥经验”在金融领域的实践成果,构建一套既符合国际惯例、又能有效应对本土风险的中国特色金融法律体系。唯有如此,才能真正实现金融服务实体经济、法律与金融良性互动的立法目标,为建设金融强国筑牢坚实的法治根基。
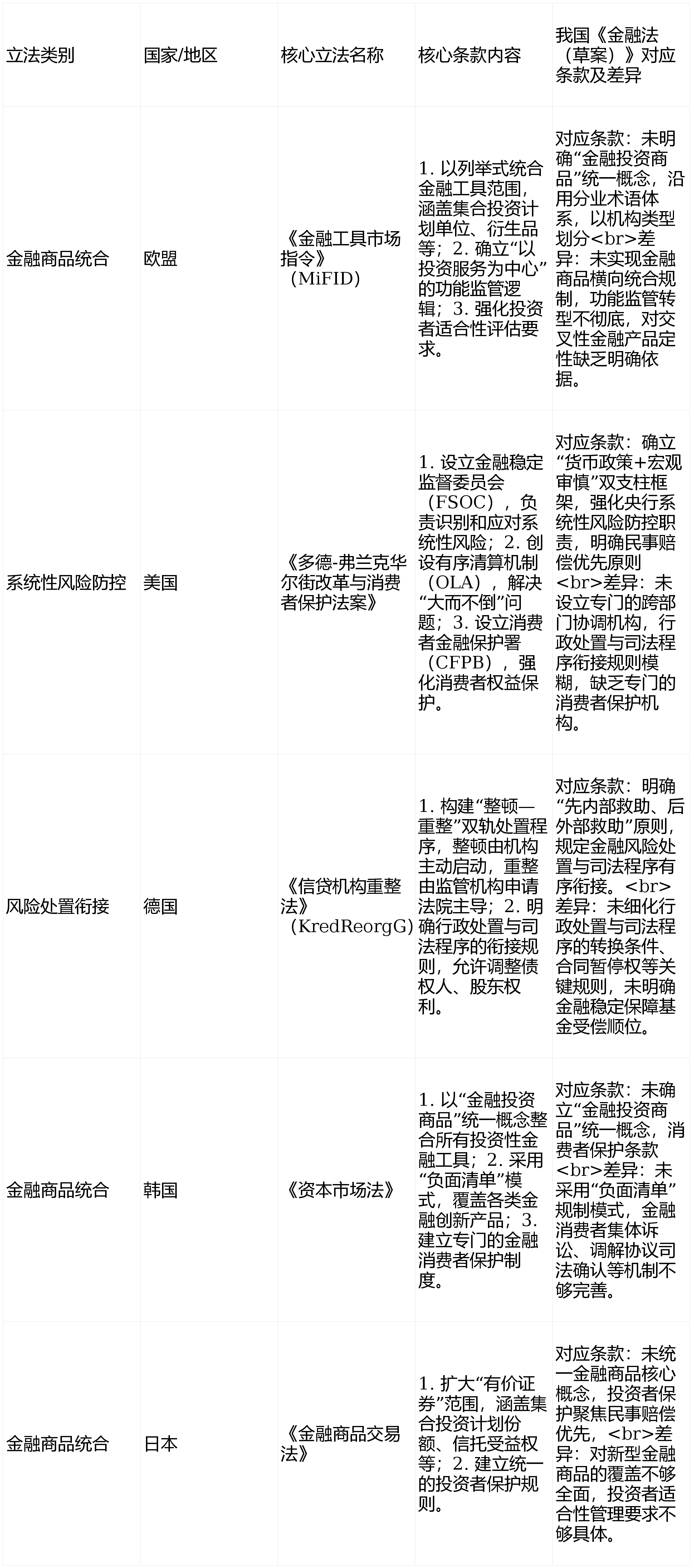
附件1:国际金融立法核心条款与我国草案对照表

附件2:中外专家意见摘录汇编
一、国内专家意见
1.中国政法大学金融法研究所教授:草案确立的监管全覆盖原则、数字人民币法定地位等创新值得肯定,但金融商品统合规制不足是核心短板,建议尽快确立“金融投资商品”统一概念,推动功能监管落地,避免监管套利,同时细化央行与金融监管总局的权力边界,建立刚性协调机制。
2.对外经贸大学金融学院教授:风险处置与司法程序衔接断裂是草案的突出问题,参考德国“整顿—重整”双轨机制,建议增设专门章节明确衔接规则,明确行政处置期限、司法转换条件,以及金融稳定保障基金的受偿顺位,提升风险处置效率。
3.大成律师事务所高级合伙人:金融消费者保护的可诉性不足,建议强化集体诉讼制度的可操作性,简化立案程序、降低维权成本,同时完善调解协议司法确认机制,建立小额金融纠纷快速解决通道,切实保障中小投资者权益。
4.中国人民银行金融研究所研究员:草案应进一步衔接机构改革成果,明确国家金融监督管理总局整合央行、证监会相关消费者保护职责的具体规则,细化中央与地方金融监管分工,避免监管真空与权责脱节。
二、国外专家意见
1.美国斯坦福大学金融法教授(国际金融监管专家):中国金融法草案的创新之处在于将金融文化建设、数字人民币入法,体现了中国特色。参考美国FSOC经验,建议建立专门的跨部门金融稳定协调机构,明确争议解决程序,强化系统性风险防控的顶层设计。
2.德国联邦金融监管局(BaFin)前官员:风险处置的关键在于行政与司法程序的有序衔接,中国可借鉴德国《信贷机构重整法》的双轨模式,明确行政处置的期限与范围,赋予法院在重整程序中的主导权,平衡处置效率与司法公正。
3.韩国金融监督院专家:韩国《资本市场法》的“金融投资商品”统一概念的实践表明,功能监管是应对金融创新的有效路径,建议中国草案新增这一核心概念,采用“负面清单”模式覆盖各类投资性金融工具,减少监管空白。
4.欧盟金融监管局(ESMA)专家:MiFID的实践经验显示,金融商品统合与投资者适合性管理密不可分,建议中国草案在确立统一金融商品概念的同时,强化金融机构的信息披露义务,明确产品推荐的适合性要求,防范误导性销售。
附件3:金融风险处置程序衔接示意图
一、核心流程框架(闭环管理)
1.风险识别与预警:金融管理部门(央行、金融监管总局)监测金融机构风险,发现资本充足率不达标、流动性枯竭等法定情形,启动风险预警,责令机构整改。
2.内部救助:金融机构接到整改通知后,启动内部救助程序(补充资本、处置资产、压缩风险业务),期限一般不超过6个月,同时向金融管理部门提交救助方案与进展报告。
3.行政处置启动:内部救助失败或风险持续恶化的,金融管理部门依法启动行政处置程序(接管、托管、重组),处置期限最长不超过2年,期间可采取财产保全、债权登记、合同暂停等措施。
4.程序衔接判断:处置机构在行政处置启动后3个月内完成风险评估,若机构具备恢复正常经营条件,继续推进行政重组;若无法恢复,自行政处置期限届满30日内,向人民法院申请启动司法程序。
5.司法程序推进:人民法院受理破产申请后,可指定行政处置机构为破产管理人,行政处置期间的财产处理、债权登记等措施继续有效(损害债权人公平受偿的除外)。
6.后续处置:司法重整成功的,机构恢复正常经营;破产清算的,依法分配财产,金融稳定保障基金按规定顺位受偿,同步推进投资者权益保护与纠纷化解。
二、关键衔接节点说明
·节点1:行政处置与司法程序转换节点——行政处置期限届满未恢复经营,或风险已构成系统性威胁,处置机构必须向法院申请司法程序,不得拖延。
·节点2:财产与合同衔接节点——行政处置期间依法作出的资产核实、资产评估、财产处分等措施,经法院审查后确认效力,无需重复操作。
·节点3:权责衔接节点——行政处置机构与法院建立协同机制,处置机构可参与破产管理人团队,保障处置工作连续性;法院负责审查处置措施的合法性与公正性。
·节点4:资金衔接节点——金融稳定保障基金在司法破产程序中的受偿顺位,由国务院金融管理部门会同最高人民法院另行规定,优先保障中小投资者权益。
三、核心依据
1.我国《金融法(草案)》相关条款(风险处置与市场退出章节);
2.德国《信贷机构重整法》(KredReorgG)“整顿—重整”双轨机制;
3.美国《多德-弗兰克法案》有序清算机制(OLA);
4.我国金融风险处置实践(包商银行、安邦保险等案例);
5.国务院金融稳定发展委员会相关工作规则。 责任编辑:王生志
|